辅助线
高对比
页面放大
页面缩小
局部放大
语音指读
重置
关闭
提示:在页面中移动鼠标,此处将突出显示相应文字。
×
拼音
|
设为首页
|
加入收藏
无障碍
|
繁体
|
武汉市人民政府
|
登录
|
注册
首页
新闻动态
政府信息公开
办事服务
交流互动
专题专栏
首页
新闻动态
信息公开
政策法规
办事服务
交流互动
专题专栏
当前位置:
首页
>
政府信息公开
>
法定主动公开内容
>
财政资金
>
财政决预算
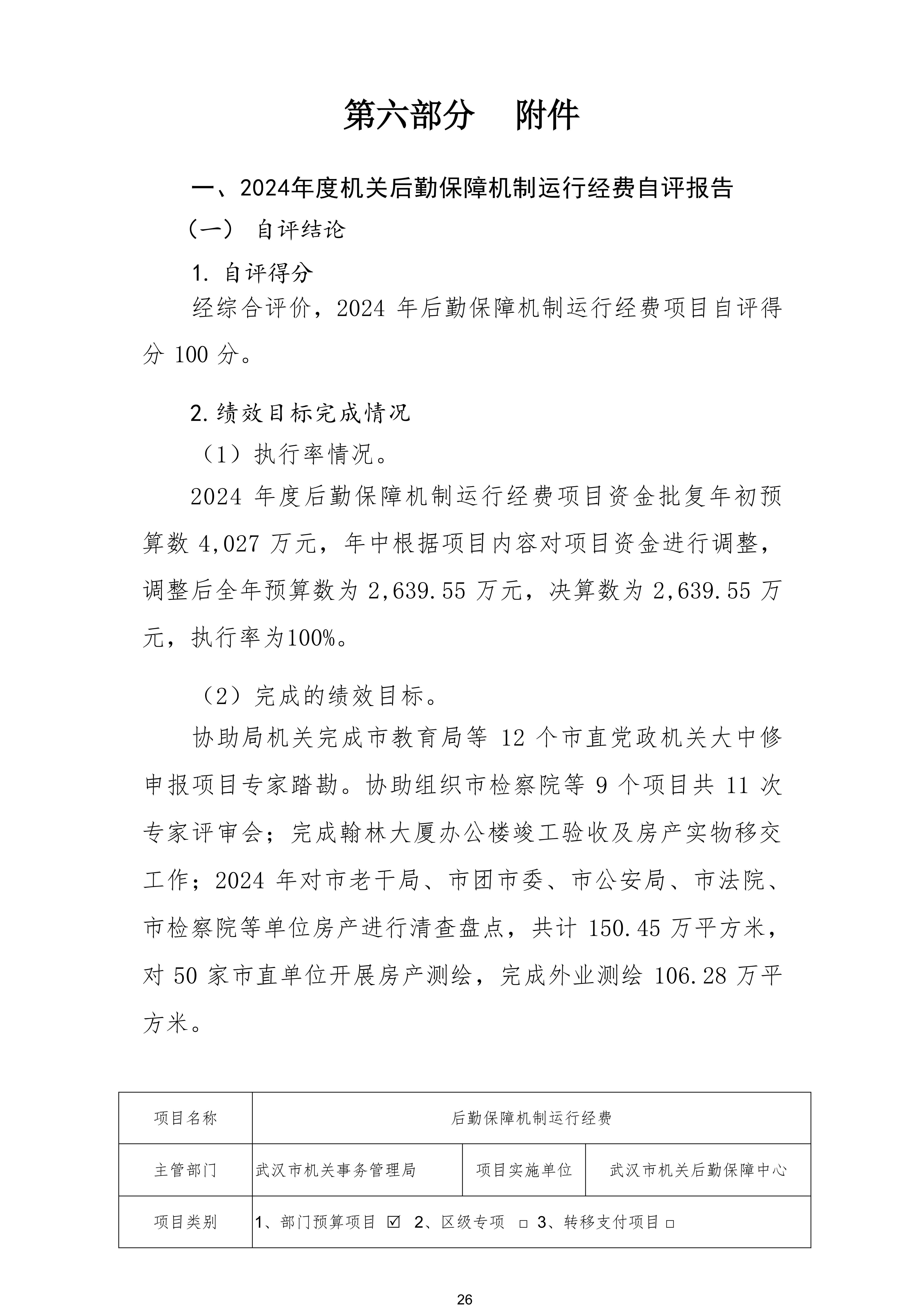
2024年度武汉市机关后勤保障中心单位决算公开
2025-10-11 14:05
|
|
来源:武汉市机关后勤保障中心
索 引 号
MB1876805/2025-25021
发布日期
2025-10-11
发布机构
武汉市机关后勤保障中心
公开范围
面向社会
公开方式
主动公开
文 号
无
主 题 词
无
有 效 性
有效
附件:
相关文档
扫一扫在手机上查看当前页面
×
您访问的链接即将离开“
”网站 是否继续?
2658847
2024年度武汉市机关后勤保障中心单位决算公开
20
2025-10-11
11986
财政决预算